2020Äê6Ô£¬£¬£¬£¬£¬ÖйúÉú³¤»ù½ð»áÐû²¼¡¶ÖйúÉú³¤±¨¸æ2020£ºÖйúÉú³ÝÀÏÁ仯µÄÉú³¤Ç÷ÊÆºÍÕþ²ß¡·£¨ÒÔϼò³Æ“±¨¸æ”£©£¬£¬£¬£¬£¬²¢¶ÔÎÒ¹úÀÏÁ仯״̬×öÁËÕ¹ÍûºÍÆÊÎö¡£¡£¡£¡£¡£
±¨¸æÍ³¼ÆÁ˽üÄêÀ´ÎÒ¹úÍíÄêÉú³ÝµÄÔöÌíÇ÷ÊÆ£ºÎÒ¹ú×Ô2000Äê²½ÈëÀÏÁ仯Éç»áºó£¬£¬£¬£¬£¬Éú³ÝÀÏÁ仯ˮƽһÁ¬¼ÓÉî¡£¡£¡£¡£¡£Õ¹ÍûÔÚ2022Äê×óÓÒ£¬£¬£¬£¬£¬65Ëê¼°ÒÔÉÏÉú³Ý½«Õ¼µ½Éú³Ý×ÜÊýµÄ14%ÒÔÉÏ£¬£¬£¬£¬£¬½ìʱÎÒ¹ú½«Íê³ÉÓÉÀÏÁ仯Éç»áµ½ÀÏÁäÉç»áµÄת±ä¡£¡£¡£¡£¡£
ÕâÒâζ×ÅÎÒ¹úÒø·¢¾¼ÃµÄÉú³¤ÃæÁÙÁËеÄʱ»ú¡£¡£¡£¡£¡£±¨¸æÒÔΪ£¬£¬£¬£¬£¬Ò»·½ÃæÒª¹¹½¨ÓëÀÏÁäÉç»áÏà˳ӦµÄÉç»áÖÎÀíϵͳ£¬£¬£¬£¬£¬ÁíÒ»·½ÃæÒªÐγÉÀÏÁ仯Éç»áÅ侰ϵľ¼ÃÔöÌíж¯ÄÜ£¬£¬£¬£¬£¬Ê©Õ¹“Òø·¢¾¼Ã”×÷Óᣡ£¡£¡£¡£
iiMedia Research(°¬Ã½×Éѯ)Êý¾ÝÏÔʾ£¬£¬£¬£¬£¬2018ÄêÎÒ¹úÒø·¢¾¼ÃÏà¹Ø¹¤Òµ¹æÄ£Áè¼Ý3.7ÍòÒÚÔª£¬£¬£¬£¬£¬Ô¤¼ÆÎ´À´ÍíÄê²úÆ·¼°·þÎñÊг¡½«¿ìËÙÔöÌí£¬£¬£¬£¬£¬2021Äê×ÜÌåÊг¡¹æÄ£µÖ´ï5.7ÍòÒÚÔª¡£¡£¡£¡£¡£
ÃæÏòÍíÄêÈ˵ÄÒø·¢¾¼Ã¹¤Òµ±»³ÆÎª“ƯÁÁбÑôÖеÄÏòÑô¹¤Òµ”£¬£¬£¬£¬£¬ ÕâÍòÒÚ¹¤ÒµµÄ±³ºóÓÐÄÄЩÇý¶¯Á¦£¿£¿£¿£¿£¿£¿£¿ÓÐÄÄЩÇ÷ÊÆÐÍÁ¢Ò죿£¿£¿£¿£¿£¿£¿¿µ½¡½çͨ¹ý×߷õ÷ÑÐΪÄú½Ò¿ªÍòÒÚÒø·¢¾¼Ã¹¤Òµ±³ºóµÄÉÌÒµÉñÃØ¡£¡£¡£¡£¡£
ÍòÒÚÒø·¢¾¼ÃÈÔ´¦³õÆÚÉú³¤½×¶Î
×ñÕÕÅ¹ú¼ÒÂÄÀú£¬£¬£¬£¬£¬Éú³ÝÀÏÁ仯¿ÉÄÜ»á´øÀ´¾¼ÃÔöÌí·Å»ºµÄÎÊÌâ¡£¡£¡£¡£¡£µ«Å¹ú¼ÒµÄһЩÂÄÀúÒ²¸æËßÎÒÃÇ£¬£¬£¬£¬£¬ÀÏÁ仯ÊÇÊ±ÊÆËùÇ÷£¬£¬£¬£¬£¬Æð¾¢¿ª·¢Ð¼ƻ®¡¢Ð²úÆ·ºÍзþÎñ£¬£¬£¬£¬£¬ÓÐÍû´øÀ´ÐÂÉÌ»ú¡£¡£¡£¡£¡£Å̹ÅÖÇ¿âÀÏÁäÉç»áÑо¿ÖÐÐĸ±Ö÷ÈΡ¢Ñо¿ÔºÀî¼ÑÒÔΪ£¬£¬£¬£¬£¬“Ö»ÒªÕÒ׼ʹµã¡¢Ñ÷µã¡¢Äѵ㣬£¬£¬£¬£¬ËûÃÇ£¨ÍíÄêÈË£©¼È¿ÉÒÔÊÇÂÄÀú¸»ºñµÄÉú²úÕߣ¬£¬£¬£¬£¬Ò²¿ÉÒÔÊÇʵÁ¦Ç¿Ê¢µÄÏûºÄÕß¡£¡£¡£¡£¡£ÀÏÁäÉç»áÏ£¬£¬£¬£¬£¬ÉÌ»úÒÀÈ»ÎÞÏÞ¡£¡£¡£¡£¡£”
ΪÏàʶµ±½ñÖйúÒø·¢¾¼ÃÈë¾ÖÕß»Ïñ£¬£¬£¬£¬£¬¿µ½¡½çÍŽáÆó²é²éÒÔ“ÍíÄê”ΪҪº¦´Ê£¬£¬£¬£¬£¬Ëø¶¨Á˺£ÄÚ½ü20Íò¼ÒÓÐÏà¹ØÓªÒµµÄÆóÒµ£¬£¬£¬£¬£¬ÕûÀí³öÒÔÏÂÒø·¢¾¼ÃÊг¡ÆÊÎö¡£¡£¡£¡£¡£
Æó²é²éÊý¾ÝÏÔʾ£¬£¬£¬£¬£¬ÎÒ¹úÍíÄêÏà¹ØÆóÒµÊýÄ¿19Íò¼Ò¡£¡£¡£¡£¡£ÆäÖУ¬£¬£¬£¬£¬ÔÚÒµ/Ðø´æÆóÒµ´ï½ü15Íò¼Ò¡£¡£¡£¡£¡£½üÊ®ÄêÀ´£¬£¬£¬£¬£¬Ïà¹ØÆóÒµ×¢²áÁ¿ÖðÄêÅÊÉý£¬£¬£¬£¬£¬2019ÄêÏà¹ØÆóÒµ×¢²áÁ¿µÖ´ï2.74Íò¼Ò£¬£¬£¬£¬£¬½ÏÊ®ÄêǰÉÏÉýÁË561%¡£¡£¡£¡£¡£Êг¡µÄ׳´óÒ»¶¨Åãͬ×ÅÓÅʤÁÓÌ£¬£¬£¬£¬£¬2019ÄêÍíÄêÏà¹ØÆóÒµ×¢ÏúÁ¿Îª0.53Íò¼Ò£¬£¬£¬£¬£¬½Ï2018ÄêÉÏÉýÁË48%£¬£¬£¬£¬£¬µ«ÆóÒµ¾»ÔöÌíÂÊÈÔ·ºÆðÔöÌíÇ÷ÊÆ¡£¡£¡£¡£¡£

ÔÚÐÐÒµÂþÑÜ·½Ã棬£¬£¬£¬£¬Åú·¢ºÍÁãÊÛÒµ¡¢ÎÀÉúºÍÉç»áÊÂÇéÕ¼ÓÐÁËÒø·¢¾¼Ã¹¤ÒµµÄ°ë±ßÌ죬£¬£¬£¬£¬ÐÐÒµÕ¼ÓÐÂÊ´ï49%¡£¡£¡£¡£¡£¿µ½¡½çÆÊÎö£¬£¬£¬£¬£¬ÕâÖ÷ÒªÊÇÓÉÓÚÏÖÔÚÎÒ¹úÍíÄêÈ˵ÄËßÇóÖ÷Òª¼¯ÖÐÓÚÒÂʳסÐкÍÒ½ÁÆ¿µ½¡µÈ»ù±¾ÉúÑÄ·þÎñÁìÓò¡£¡£¡£¡£¡£
ÖµµÃ¹Ø×¢µÄÊÇ£¬£¬£¬£¬£¬·¿µØ²úÐÐÒµÒÔ6%µÄÊг¡Õ¼ÓÐÂÊÅÅÃûµÚÎå¡£¡£¡£¡£¡£¾ÝÆó²é²éÆÊÎö£¬£¬£¬£¬£¬ÕâÖ÷ÒªµÃÒæÓÚ½ü¼¸ÄêÀ´ÍíÄ깫Ԣ¡¢×ð³¤ÁÆÑøÔºµÄ½¨ÉèµÄÔö¶à¡£¡£¡£¡£¡£

ÔÚÆóÒµ¹æÄ£·½Ã棬£¬£¬£¬£¬Òø·¢¾¼ÃÆóÒµ×¢²á×ÊÔ´¶àΪ100ÍòÒÔÄÚ£¬£¬£¬£¬£¬Õ¼×ÜÆóÒµ¹æÄ£µÄ67%¡£¡£¡£¡£¡£100ÍòÒÔÉϹæÄ£µÄÆóÒµ£¬£¬£¬£¬£¬ÔÚÊг¡Õ¼ÓÐÂÊ·½ÃæÉÐδÀ¿ª½Ï´ó²î±ð£¬£¬£¬£¬£¬´ÓÖв»ÄÑ¿´³öÒø·¢¾¼Ã¹¤ÒµÈë¾ÖÕß³ÊÄϱ±¼«·Ö½âµÄÌØÕ÷¡£¡£¡£¡£¡£¿µ½¡½çÆÊÎöÒÔΪ£¬£¬£¬£¬£¬¸Ã²î±ð»¯Ö÷ÒªÊÇÓÉÓÚ¹¤ÒµÈë¾ÖÕßÉÌҵģʽ²î±ðËùµ¼Öµġ£¡£¡£¡£¡£
ÀýÈ磬£¬£¬£¬£¬×¢²á×ÊÔ´ÔÚ5000ÍòÒÔÉÏµÄÆóÒµÓÐ7%£¬£¬£¬£¬£¬¶àΪҽÁÆÖÐÐÄ¡¢ÍíÄ깫ԢµÈÆóÒµ¡£¡£¡£¡£¡£ÒÔÉÏÆóÒµ×Ô¼º¾Í´¦ÓÚÖØ×ʲú¡¢¸ßÃż÷ÈüµÀ£¬£¬£¬£¬£¬Òò´ËÎÞÂÛÊÇÆóÒµ¹æÄ£»£»£»£»£»£»£»£ÕÕ¾É×¢²á×ÊÔ´¶¼ÐèÒª½Ï´óͶÈë¡£¡£¡£¡£¡£
¶ø×¢²á×ÊÔ´ÔÚ100ÍòÔªÒÔÄ򵀮óÒµÔò¶àΪÍíÄê´óѧ¡¢ÍíÄêлáºÍСÐÍ˽ÈËÃñ°ìÍíÄ깫Ԣ¡£¡£¡£¡£¡£ÒÔÉÏÉÌҵʵÌå¶àΪС΢ÆóÒµ£¬£¬£¬£¬£¬Çá×ʲúÔËÓª½Ï¶à¡£¡£¡£¡£¡£

ÔÚ×ÊÔ´ÔË×÷²ãÃæ£¬£¬£¬£¬£¬Òø·¢¾¼ÃÏà¹ØÆóÒµÔÚ´´Í¶È¦²»Ëã»îÔ¾¡£¡£¡£¡£¡£ÒÔÍíÄêΪҪº¦´ÊË÷ÒýÏà¹ØÆóÒµ£¬£¬£¬£¬£¬ÓйûÕæÅû¶×ÊÔ´ÔË×÷µÄÏîÄ¿¹²¼Æ161¼Ò£¬£¬£¬£¬£¬ÆäÖÐÉÏÊй«Ë¾72¼Ò£¬£¬£¬£¬£¬Pre-B¼°ÒÔÉÏÂִνÏÉÙ£¬£¬£¬£¬£¬×ܼÆ6¼Ò£¬£¬£¬£¬£¬A+ÂÖ¼°ÒÔǰÆóÒµ¹²¼Æ49¼Ò¡£¡£¡£¡£¡£

ÕâÅú×¢ÏÖÔÚÒø·¢¾¼ÃÏà¹ØÆóÒµ´¦ÓÚ³õ¼¶Éú³¤½×¶Î£¬£¬£¬£¬£¬ÐÐÒµÒÔС΢ÆóÒµºÍ¸öÌåı»®ÎªÖ÷£¬£¬£¬£¬£¬ÐÐÒµ¾Þͷδ¼¸£¬£¬£¬£¬£¬¹¤Òµ·ç¿ÚÒàÉÐδÀ´ÁÙ¡£¡£¡£¡£¡£
¶Ô´Ë£¬£¬£¬£¬£¬¿Ê±ksCEO½ð½¨ºìÒÔΪ£¬£¬£¬£¬£¬Òø·¢¾¼Ã¼òÖ±´¦ÓÚ³õÆÚÉú³¤½×¶Î¡£¡£¡£¡£¡£ÄÃÒµÄÚÉú³¤Ê±¼ä½Ï³¤µÄÑøÀÏ»ú¹¹À´Ëµ£¬£¬£¬£¬£¬Í¶×ÊÖÜÆÚ½Ï³¤£¬£¬£¬£¬£¬µÖ´ïÓ¯¿÷ƽºâÖÁÉÙÐèÒª8Äêʱ¼ä£¬£¬£¬£¬£¬¶øÒ»Ñùƽ³£µÄͶ×Ê»ú¹¹Í˳öʱ¼ä²»¹ý7Ä꣬£¬£¬£¬£¬ÏÔÈ»²»ÇкÏͶ×ÊÂß¼¡£¡£¡£¡£¡£ÉçÇø¾Ó¼ÒÑøÀϹ¤ÒµÊÜÀ§ÓÚ¶àΪС΢ÆóÒµ¡¢¿Æ¼¼º¬Á¿²»¸ßÇÒÀο¿×ʲúÉÙ£¬£¬£¬£¬£¬Òò´Ë²¢²»±»×ÊÔ´¿´ºÃ¡£¡£¡£¡£¡£ÖÁÓÚÒø·¢¾¼ÃÀïµÄ»¥ÁªÍøÆóÒµ£¬£¬£¬£¬£¬ÊÜ×ÊÔ´×·ÅõµÄ¶àΪͷ²¿ÏîÄ¿£¬£¬£¬£¬£¬½ÏΪÔçÆÚµÄÊ×´´ÆóҵʵÔòÊܹØ×¢¶È²¢²»¸ß¡£¡£¡£¡£¡£
¹ØÓÚÒø·¢¾¼Ãϸ·Ö¹¤ÒµµÄ»®·Ö£¬£¬£¬£¬£¬ÏÖÔÚÉÐδÓÐÒ»¸öÃ÷È·µÄ¹Ù·½·ÖÀà¡£¡£¡£¡£¡£°Ù¶È´ÊÌõÖÐÐÎò³Æ£º“Æä¹æÄ£Ê®·ÖÆÕ±é£¬£¬£¬£¬£¬°üÀ¨ÎÀÉú¿µ½¡·þÎñ¡¢¼ÒÕþ·þÎñ¡¢Ò»Ñùƽ³£ÉúÑÄÓÃÆ·¡¢°ü¹ÜÒµ¡¢½ðÈÚÀí²Æ¡¢ÂÃÓÎÓéÀÖ¡¢·¿µØ²ú¡¢½ÌÓý¡¢×Éѯ·þÎñµÈ¸÷¸öÁìÓò¡£¡£¡£¡£¡£”
¹ÜÖпú±ª¡£¡£¡£¡£¡£¿µ½¡½ç´Ë´Îϸ·Ö³öÒø·¢¾¼Ã¹¤ÒµÖÐÓë´ó¿µ½¡Ïà¹ØÐÔ½ÏÇ¿µÄÎå¸öϸ·ÖÁìÓò£¬£¬£¬£¬£¬°üÀ¨Ê³ÎïÒûÁÏ¡¢Éç½»»¥ÁªÍø¡¢ÑøÀϵزú¡¢ÑøÀϽðÈÚ¡¢ÖÇÄÜÓ²¼þ¡£¡£¡£¡£¡£¾Í´ËÒ»ÀÀÍòÒÚ¹æÄ£µÄÒø·¢¾¼Ã¹¤ÒµÏÖ×´¡£¡£¡£¡£¡£

ÑøÀϵزú¸ßλÀ¿²Æ¡£¡£¡£¡£¡£×ÜÌåÀ´¿´£¬£¬£¬£¬£¬ÑøÀϵزúÊÇÒø·¢¾¼Ã¹¤ÒµÖÐÉú³¤¹æÄ£½ÏÎªÖØ´óµÄϸ·Ö¹¤Òµ£¬£¬£¬£¬£¬ÉõÖÁÒ»¶È±»µÈͬÓÚÒø·¢¾¼Ã´úÃû´Ê¡£¡£¡£¡£¡£
¡¶ÖйúÑøÀϹ¤Òµ°×ƤÊé¡·ÏÔʾ£¬£¬£¬£¬£¬Ô¤¼Æ2020ÄêÎÒ¹úÑøÀϵزúÊг¡¿Õ¼ä½«µÖ´ï7.7ÍòÒÚÔª£¬£¬£¬£¬£¬2030Ä꽫½øÒ»²½À©ÕÅ£¬£¬£¬£¬£¬µÖ´ï22.3ÍòÒÚÔª¡£¡£¡£¡£¡£ÖØ´óµÄÊг¡¹æÄ£Ï£¬£¬£¬£¬£¬¸÷´óµØ²úÉÌÈüÂíȦµØ¡£¡£¡£¡£¡£
ƾ֤ÎÒ¹úÔړʮһÎå”ÍýÏëÖÐÌá³öµÄ“90+7+3”ÑøÀÏģʽ£¬£¬£¬£¬£¬ÎÒ¹úÖ÷Á÷ÑøÀÏģʽµÄ´óÖ·ֲãΪ£º90%ÍíÄêȺÌå½ÓÄÉÒÔ¼ÒͥΪ»ù´¡µÄ¾Ó¼ÒÑøÀÏ£»£»£»£»£»£»£»£»7%ÒÀÍÐÉçÇøµÄÑøÀÏ·þÎñÖÐÐÄ£¬£¬£¬£¬£¬ÌṩÈÕ¼äÕÕÁÏ£»£»£»£»£»£»£»£»3%ͨ¹ý»ú¹¹ÑøÀÏÓèÒÔ°ü¹Ü¡£¡£¡£¡£¡£ÁíÍâ½üÄêÀ´»¹ÐËÆðÁËÖîÈçËÂÔºÑøÀÏÕâÑùµÄСÖÚÑøÀÏģʽ¡£¡£¡£¡£¡£

ËäȻռÓÐÖ÷Á÷µÄ¾Ó¼ÒÑøÀÏ¿´ËÆÓëÑøÀϵزúµÄ¹ØÁªÐÔ²»¸ß£¬£¬£¬£¬£¬µ«ÓÉÓÚÑøÀϵزúÊôÓڸ߶îÏûºÄ¹¤Òµ£¬£¬£¬£¬£¬²¢ÇÒ²»Éٵزú¹«Ë¾ÕýÔÚ¿ªÍØ´øÓÐÑøÀÏ¿´·¨µÄסլ¡¢ÉçÇø¼°ºâÓî×âÁÞÓªÒµ£¬£¬£¬£¬£¬Òò´ËÕû¸öÑøÀϵزúÐÐÒµÒÀÈ»±»Òµ½ç¿´ºÃ¡£¡£¡£¡£¡£
±ðµÄ£¬£¬£¬£¬£¬ÑøÀϵزúÊôÓڵزúϸ·ÖÁìÓò¡£¡£¡£¡£¡£ÎÒ¹ú·¿µØ²úÐÐÒµ×Ô20ÊÀ¼Í90ÄêÔÂÆðÖð²½×߸ߣ¬£¬£¬£¬£¬´¦ÓÚÆäÖеÄÑøÀϵزúÁìÓò×ÔÈ»»ñÒæ¡£¡£¡£¡£¡£“ÑøÀϵزúÉú³¤¼òֱʵ½ÏÁ¿ºÃ£¬£¬£¬£¬£¬ÆäÖÐÉÐÓÐÒ»¸öÔµ¹ÊÔÓÉÊÇÏûºÄÕßÓÐͶ×ʵÄÇãÏòÐÔ¡£¡£¡£¡£¡£”½ð½¨ºìÔö²¹µÀ¡£¡£¡£¡£¡£
¿µ½¡½ç×ܽáÊáÀíÁ˶෽ÐÅÔ´µÃ³ö£¬£¬£¬£¬£¬ÏÖÔÚÑøÀϵزúÖ÷ÒªÓÐÒÔÏÂÈý¸öÉÌҵģʽ£º
1. ·¿µØ²ú¿ª·¢Ä£Ê½£ºËäÈ»ÒÔÑøÀϺÍÊÊÀÏ»¯ÎªÂôµã£¬£¬£¬£¬£¬µ«ÊµÖÊÉÏÈÔÈ»ÊǺâÓîÉúÒâÉúÒ⣬£¬£¬£¬£¬ÕâÊÇ·¿µØ²ú¿ª·¢ÉÌÉÆÓÚÇÒÀÖÓÚͶÈëµÄģʽ£»£»£»£»£»£»£»£»
2. ÑøÀÏ·þÎñÉÌģʽ£ºÖ÷Ҫͨ¹ý²î±ð»¯·þÎñÌá¸ß·¿²úÒé¼ÛÄÜÁ¦£¬£¬£¬£¬£¬Í¬Ê±Î§ÈÆÑøÀÏ·þÎñÕö¿ªÐµÄ̽Ë÷ºÍÂôµã£¬£¬£¬£¬£¬»ñµÃÔöÊÕ£»£»£»£»£»£»£»£»
3. ÑøÀϲúÆ·ÊÛÂôģʽ£ºÒÔÍíÄêÈËÐèÇóΪÖ÷£¬£¬£¬£¬£¬ÎªÍíÄêÈËÌṩÊÊÀÏ»¯µÄ²úÆ·¼°²úÆ·¹ºÖó¡¾°¡£¡£¡£¡£¡£ÔÚÕâÒ»ÁìÓò£¬£¬£¬£¬£¬ÈÕ±¾ÓÀÍú¸ðÎ÷¹ºÎïÖÐÐÄÊÇÒ»¸öµä·¶µÄÁ¢Òì°¸Àý¡£¡£¡£¡£¡£¸Ã¹«Ë¾×Ô2013ÄêÆð×îÏÈÊÊÀÏ»¯Ë¢Ð£¬£¬£¬£¬£¬Õë¶ÔÈÕ±¾ÒѾ²½ÈëÀÏÁäµÄÓ¤¶ù³±Ò»´ú£¬£¬£¬£¬£¬ÌṩÕë¶ÔÐÔ²úÆ·¼°ÏúÊÛ³¡¾°£»£»£»£»£»£»£»£»
ÕûÌåÀ´¿´£¬£¬£¬£¬£¬º£ÄÚµÄÑøÀϵزú¹¤ÒµÈÔ´¦ÓÚÒÔ·¿µØ²ú¿ª·¢Ä£Ê½ÎªÖ÷µÄ³õÆÚÉú³¤½×¶Î£¬£¬£¬£¬£¬“ÖØÊÛ·¿Çá·þÎñ”½ÏΪÆÕ±é£¬£¬£¬£¬£¬ÈÔÓнϴóµÄÉú³¤¿Õ¼ä¡£¡£¡£¡£¡£
ÏÖÔÚ¸ÃÐÐÒµÒÑÓжà¼Ò¾ÞÍ·ÆóÒµ½á¹¹¡£¡£¡£¡£¡£ÆäÖмȰüÀ¨ÏñÍò¿Æ¡¢Â̵ء¢ºã´óÕâÑùµÄµØ²ú¾ÞÍ·£¬£¬£¬£¬£¬Ò²°üÀ¨¸´ÐÇÕâÑùµÄͶ×ʼ¯ÍÅ£¬£¬£¬£¬£¬ÉÐÓÐÏñÌ©¿µ°ü¹Ü¡¢ÖйúÈËÊÙÕâÑùµÄ°ü¹Ü¹«Ë¾¡£¡£¡£¡£¡£

ÑøÀϽðÈÚ½ôËæØÊºó¡£¡£¡£¡£¡£ÑøÀϽðÈÚÁìÓò·ÖΪÀí²ÆºÍ°ü¹ÜÀà²úÆ·¡£¡£¡£¡£¡£Àí²ÆÀà²úÆ·°üÀ¨ÎªÍíÄêÈËÌṩ´¢±¸¡¢Ö¤È¯Í¶×Ê¡¢ÆÚ»õͶ×Ê¡¢Àí²Æ×ÉѯµÈ¡£¡£¡£¡£¡£µ«¸ÃÁìÓòÓãÁú»ìÔÓ£¬£¬£¬£¬£¬´Ëǰ²»Ö¹Ò»´Î±»ÆØ³öÒÔ¼¯×Ê¡¢ÒÔ·¿ÑøÀϵÈÃûÒåÊ©ÐеÄÍíÄêÀí²ÆÈ¦Ìס£¡£¡£¡£¡£
ÏÖÔÚ£¬£¬£¬£¬£¬°ü¹ÜÊǹú¼ÊÖ÷Á÷µÄÑøÀϰü¹Üģʽ¡£¡£¡£¡£¡£ÐËҵ֤ȯ¾¼ÃÓë½ðÈÚÑо¿ÔºÎ§ÈÆÏà¹Ø½ðÈÚ¹¤¾ß×ܽá³öÎÒ¹úÈýÖ§ÖùÑøÀÏϵͳ£¬£¬£¬£¬£¬º¸ÇÁË»ù±¾ÑøÀϰü¹Ü¡¢Ôö²¹ÑøÀϰü¹ÜºÍСÎÒ˽¼ÒÑøÀϽðÈýÖÖÐÎʽ¡£¡£¡£¡£¡£ÐËҵ֤ȯÆÊÎöʦÕÅÒä¶«ÒÔΪ£¬£¬£¬£¬£¬ÏÖÔÚÎÒ¹úµÄÍíÄê½ðÈÚÕý´¦ÓÚ“µÚÒ»Ö§ÖùÖ÷µ¼£¬£¬£¬£¬£¬µÚÈýÖ§Öùȱλ”µÄÏÖ×´ÖС£¡£¡£¡£¡£

±ðµÄ£¬£¬£¬£¬£¬ÕÅÒä¶«»¹ÒÔΪ£¬£¬£¬£¬£¬ÈýÖ§ÖùÑøÀÏϵͳ½¨Éè+ÉÌ񵄿ÀÏÏÕµÄ×ʲúÉèÖÃÓÅÊÆ+ÐèÇó¡¢Õþ²ß¡¢ÏÕÆóÓ¯ÀûÄîÍ·µÄ½»»¥×÷Ó㬣¬£¬£¬£¬ÅäºÏÇý¶¯ÉÌ񵄿ÀϳÉΪ°ü¹ÜÐÐÒµµÄºã¾ÃÓªÒµÔöÌíµã¡£¡£¡£¡£¡£
ÏÖÔÚ£¬£¬£¬£¬£¬ÔÚ¸ÃÁìÓòÒѾÐγɵÄÉÌҵģʽ°üÀ¨ÉÌ񵄿Àϰü¹Ü²úÆ·¡¢ÑøÀÏÉçÇøºÍÑøÀϺã¾ÃÕչ˻¤Ê¿°ü¹ÜÈýÖÖÖ÷Á÷ģʽ¡£¡£¡£¡£¡£

ÆäÖУ¬£¬£¬£¬£¬°ü¹Ü¹«Ë¾Ì©¿µ¼¯ÍÅ´òÔìµÄÑøÀÏÉçÇø£¨CCRC£©Ä£Ê½±¸ÊÜÒµÄÚ¿´ºÃ¡£¡£¡£¡£¡£¸ÃģʽÖ÷Òª½ÓÄɳö×â·½·¨£¬£¬£¬£¬£¬ÏòÀÏÈËÌá¹©ÑøÀÏסËÞ¼°Ò»Ñùƽ³£ÕÕÁϺÍÕչ˻¤Ê¿·þÎñ¡£¡£¡£¡£¡£ÆäÊÕ·Ñģʽ¿ÉÒÔ¼ò»¯Îª“Ѻ½ð/±£·Ñ/»áÔ±·Ñ+·¿×â+·þÎñ·Ñ+ÔöÖµÊÕÈ딡£¡£¡£¡£¡£±ðµÄ£¬£¬£¬£¬£¬ÔÚ½á¹¹ÑøÀÏÉçÇøÖ®Ó࣬£¬£¬£¬£¬Ì©¿µ»¹ÎªÖ®ÅäÌ×Á˶þ¼¶¿µ¸´Ò½Ôº£¬£¬£¬£¬£¬¿µ¸´Ò½Ñ§¡¢ÍíÄêҽѧ¡¢¿µ½¡¹ÜÀí×÷ÎªÖØµãÉú³¤Æ«Ïò£¬£¬£¬£¬£¬Öª×ãÍíÄêÈËÈ«·½Î»ÐèÇ󡣡£¡£¡£¡£
¸ÃģʽµÄÀûÒæÊÇ¿ÉÒÔ½«°ü¹ÜºÍ¿µÑøÍŽáÆðÀ´£¬£¬£¬£¬£¬²¢ÒÔ´ËΪ´¥½Ç£¬£¬£¬£¬£¬ÑÓÉìµ½Êг¡¸üΪÁÉÀ«µÄ´ó¿µ½¡¹¤Òµ¡£¡£¡£¡£¡£“Ò»·½Ã棬£¬£¬£¬£¬Ç°Õ°ÐÔµØÎª³¤ÊÙʱ´ú¡¢¿µ½¡Ê±´úͨ¹ý°ü¹ÜµÄ·½·¨´¢±¸²Æ²ú×ÊÔ´£»£»£»£»£»£»£»£»ÁíÒ»·½Ã棬£¬£¬£¬£¬Æð¾¢µØÔö²¹Éç»á¹©Ó¦²àµÄ¶Ì°å£¬£¬£¬£¬£¬Í¨¹ý“Ò½Ñø¿µÄþ”¸ßÆ·ÖʵĻù´¡ÉèÊ©£¬£¬£¬£¬£¬À´Ôö²¹Éç»á·þÎñϵͳ¡£¡£¡£¡£¡£”Ì©¿µ½¡Í¶¸±×ܲüæÌ©¿µÖ®¼ÒÊ×ϯִÐйÙÇñ½¨Î°½üÆÚÔÚ¿µ½¡½çÖ÷ÀíµÄ2020ÔÆ¶Ë·å»áÉÏÌåÏÖ¡£¡£¡£¡£¡£
Á¢ÒìÊÖÒÕÒýÁìÐÂÐÐÒµ¿ìÉú³¤¡£¡£¡£¡£¡£Ëæ×ÅÈ˹¤ÖÇÄÜ¡¢5G¡¢´óÊý¾Ý¡¢ÎïÁªÍøµÈÁ¢ÒìÊÖÒÕµÄÉú³¤£¬£¬£¬£¬£¬Òø·¢¾¼Ã¹¤Òµ×¢¶¨Òª½èÖúÁ¢ÒìÊÖÒÕ²½ÈëÖÇ»Ûʱ´ú¡£¡£¡£¡£¡£
ÕâÆäÖаüÀ¨ÖÇÄÜÓ²¼þ¡¢Éç½»ºÍ»¥ÁªÍøµÈ¶à¸öÁìÓò¡£¡£¡£¡£¡£ÖйúÈËÃñ´óѧÐÅϢѧ½ÌÊÚ¡¢Ë¶Ê¿Éúµ¼Ê¦¡¢¸±Ôº³¤×óÃÀÔÆÒÔΪ£¬£¬£¬£¬£¬“Ëæ×ÅÀÏÁ仯µÄÉú³¤£¬£¬£¬£¬£¬ÔÚδÀ´Ò»¶Îʱ¼ä»òÐí»á·ºÆð“ÎÞÇ®ÑøÀÏ”ºÍ“ÎÞÈËÑøÀÏ”ÏàÍŽáµÄÇéÐΣ¬£¬£¬£¬£¬ÖÇ»ÛÊÖÒÕµÄÖ§³ÖºÜÊÇÖ÷Òª¡£¡£¡£¡£¡£”
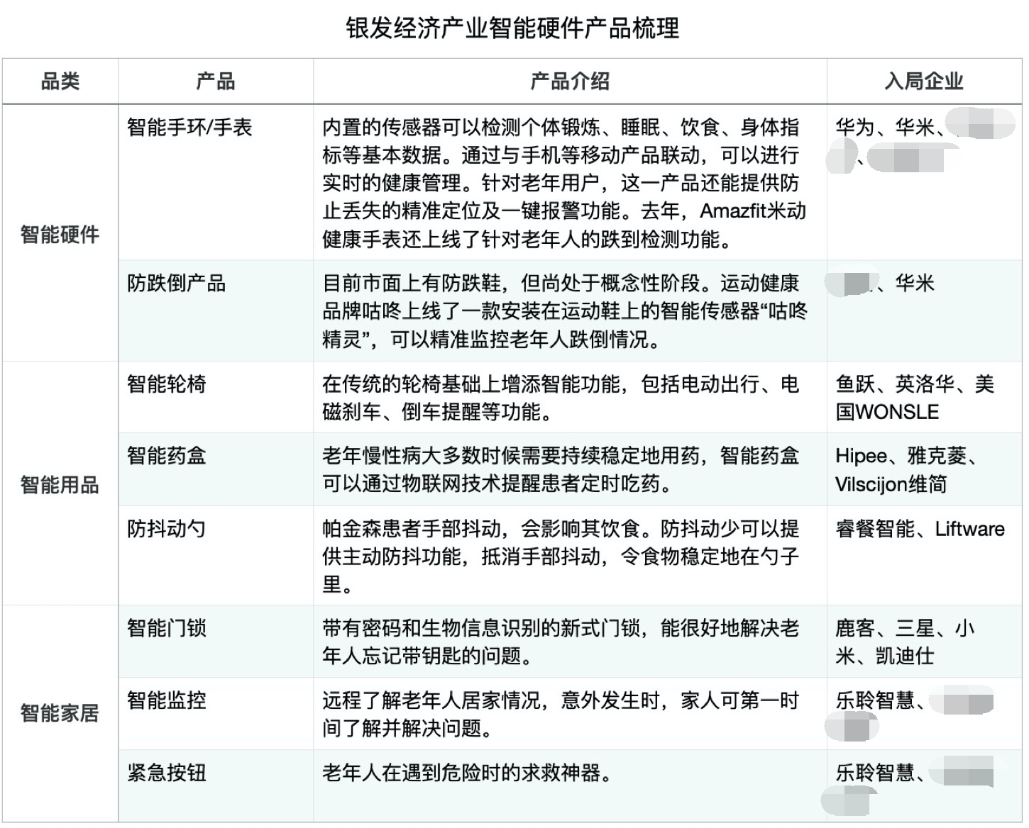
ÔÚÖÇÄÜÓ²¼þ¶Ë£¬£¬£¬£¬£¬ÏÖÔÚÊÐÃæÉÏÕë¶ÔÒø·¢¾¼ÃµÄÌØ¶¨²úÆ·£¬£¬£¬£¬£¬Ö÷Òª°üÀ¨ÖÇÄÜ¿ÉÒÂ×Å¡¢ÖÇÄÜÓÃÆ·ºÍÖÇÄܼҾÓÈý´óÖֱ𡣡£¡£¡£¡£ÔÚÖÇÄÜ¿ÉÒÂ×Å·½Ã棬£¬£¬£¬£¬ÖÇÄÜÊÖ»·¡¢ÖÇÄÜÊÖ±íÊÇÐÐÒµÀïµÄÖ÷Á÷²úÆ·¡£¡£¡£¡£¡£Í¨³££¬£¬£¬£¬£¬´ËÀà²úÆ·´ó¶à¾ß±¸×ß²½ÕÉÁ¿¡¢Ë¯Ãß¼ì²â¡¢ÐÄÂʼà²â¡¢ÑªÑõ¼à²âµÈ¹¦Ð§¡£¡£¡£¡£¡£
ÖÇÄÜÓÃÆ·ÁìÓòÕë¶ÔÍíÄêÈËÒ»Ñùƽ³£ÉúÑÄÐèÇ󣬣¬£¬£¬£¬»áÓв¿·Ö²úÆ·µÄÖÇÄÜË¢ÐÂÓëÉý¼¶¡£¡£¡£¡£¡£ºÃ±ÈÀû±ãÒ»Ñùƽ³£ÉúÑĵÄÖÇÄÜÂÖÒΡ¢ÌáÐѳÔÒ©µÄÖÇÄÜÒ©ºÐºÍÕë¶ÔÅÁ½ðÉ»¼ÕߵķÀ²ü¶¶É׵ȲúÆ·¡£¡£¡£¡£¡£
ÖÇÄܼҾÓÁìÓòµÄ¸÷²úÆ·Ö÷ÒªÊÇÎ§ÈÆÊÊÀÏ»¯Ë¢ÐÂÌṩ£¬£¬£¬£¬£¬ºÃ±ÈÕë¶Ô¶À¾ÓÀÏÈËÌṩÀû±ãÆäÒ»Ñùƽ³£ÉúÑĵÄÖÇÄÜÃÅËø¡¢ÖÇÄÜÂíͰµÈ£¬£¬£¬£¬£¬Õë¶ÔÒ»Ñùƽ³£Çå¾²ÌṩµÄÖÇÄÜÑ̸С¢ÖÇÄÜ¼à¿ØÒÔ¼°Õë¶Ô½ôÆÈÇéÐÎÌṩµÄ½ôÆÈ°´Å¥ÉèÊ©¡£¡£¡£¡£¡£
ÏÖÔÚÕë¶ÔÒø·¢¾¼ÃµÄÖÇÄÜ»¯²úÆ·ÃæÁÙµÄÖ÷ÒªÎÊÌâÔÚÓÚȱ·¦×¨Òµ¡¢´øÓÐÕë¶ÔÐÔÉè¼ÆµÄ²úÆ·£¬£¬£¬£¬£¬Òò´Ë»áµ¼Ö²úÆ·¿É¼°ÐÔÊܵ½¹¥»÷¡£¡£¡£¡£¡£

ÐÅϢȪԴ£º¿µ½¡½çÕûÀí
Éç½»ºÍ»¥ÁªÍø¶Ë²úÆ·Ò²ÊǽüÄêÀ´Òø·¢¾¼Ã¹¤ÒµÖÐÔöÌí½ÏΪѸËÙµÄÒ»»·¡£¡£¡£¡£¡£ËäÈ»ÍíÄêÈË´¥Íø±ÈÀýÏà¶Ô½ÏµÍ£¬£¬£¬£¬£¬µ«ÔÚ»¥ÁªÍø»¯ÈÕÒæÆÕ¼°µÄÏÖÔÚ£¬£¬£¬£¬£¬ÕâÒ»Êý¾ÝÕýÔÚ¿ìËÙÔöÌí¡£¡£¡£¡£¡£
2018Ä꣬£¬£¬£¬£¬ÌÚѶӦÓñ¦Ðû²¼µÄ¡¶ÍíÄêÓû§Òƶ¯»¥ÁªÍø±¨¸æ¡·ÏÔʾ£¬£¬£¬£¬£¬×èÖ¹2017Äêµ×£¬£¬£¬£¬£¬º£ÄÚÍíÄêÍøÃñÊýÄ¿´ï8028ÍòÈË£¬£¬£¬£¬£¬Õ¼ÍíÄêÉú³Ý±ÈÀýµÄ20%¡£¡£¡£¡£¡£ËäÈ»¾ø¶Ô»ùÊý²»¸ß£¬£¬£¬£¬£¬µ«×Ô2012ÄêÒÔÀ´£¬£¬£¬£¬£¬ÍíÄêÍøÃñÊýÄ¿ÔöÌí´ï130%£¬£¬£¬£¬£¬ÕâÒ»ËÙÂÊÊÇÕûÌåÒÆ¶¯»¥ÁªÍøÆÕ¼°ËÙÂʵÄ1.6±¶¡£¡£¡£¡£¡£µÃÒÔÔ¤¼ûµÄÊÇ£¬£¬£¬£¬£¬Î´À´ÍíÄêÍøÃñÔöËÙ½«Ò»Á¬×߸ߡ£¡£¡£¡£¡£
ÏÖÔÚ£¬£¬£¬£¬£¬Õë¶ÔÍíÄêȺÌ壬£¬£¬£¬£¬ÒѾÓв¿·Ö±ÊÖ±²úÆ·ÎÊÊÀ¡£¡£¡£¡£¡£ÆäÖÐÈÕ»î½ü200ÍòµÄÌǶ¹¹ã³¡ÎèÒѾ³ÉΪÕâÒ»ÁìÓòµÄÃ÷ÐÇÆóÒµ¡£¡£¡£¡£¡£³ý´ËÖ®Í⣬£¬£¬£¬£¬ÍíÄê´óѧ¡¢ÍíÄêÉç½»¡¢ÍíÄêÉçÇøµÈ²úÆ·Ò²ÕýÔÚ»¥ÁªÍøÒø·¢¾¼ÃµÄÀ¶º£ÖÐÀ̽𡣡£¡£¡£¡£½¨ÉèÓÚ2016ÄêµÄÃé×¼ÖÐÍíÄêͼÎÄÖÆ×÷¼°·ÖÏíÉçÇøÃÀƪÒѾӵÓг¬1.2ÒÚ×¢²áÓû§£»£»£»£»£»£»£»£»Ð¯³Ìǰ¸ß¹ÜÀîÇÇÒ²Òѽ¨ÉèÕë¶Ô±ÊÖ±ÖÐÍíÄêÈËȺÊг¡ÌṩÔÚÏßÎÄÓé¡¢Ö±²¥¿Î³ÌµÈÉçȺ·þÎñµÄºìËÉѧÌᣡ£¡£¡£¡£

ÐÅϢȪԴ£º¿µ½¡½çÕûÀí
ʳÎïÒûÁÏÁ¢ÒìÁ¦È±·¦¡£¡£¡£¡£¡£Ê³ÎïÒûÁÏÁìÓòÊÇÒø·¢¾¼Ã¹¤ÒµÖнÏΪ¹Å°åµÄÁìÓò¡£¡£¡£¡£¡£Õë¶ÔÒø·¢×åÌṩµÄÍíÄê²úÆ·¶à¼¯ÖÐÔÚ±£½¡Æ·ºÍÍíÄêÄÌ·ÛÁìÓò¡£¡£¡£¡£¡£
¡¶2019-2020ÍíÄêÈËʳÎïÏûºÄ¼°Á¢ÒìÇ÷ÊÆ¡·Êý¾ÝÏÔʾ£¬£¬£¬£¬£¬¶¨Î»ÔÚÍíÄêÄ¿µÄÈËȺµÄÊÓÆµ²úÆ·ÖУ¬£¬£¬£¬£¬ÈéÖÆÆ·¸öÊýÕ¼ÓÐÔ¼95%¡£¡£¡£¡£¡£²»ÄÑ¿´³ö£¬£¬£¬£¬£¬Òø·¢×åʳÎïÒûÁϲúÆ·±£´æµÄÏÔ×ÅÎÊÌâÔÚÓÚÆ·Àà¹ýÓÚ¼òµ¥¡£¡£¡£¡£¡£
ÔÚÌÔ±¦ÖÐËÑË÷µÄÊý¾ÝÒ²ÕýÊÇÁËÕâÒ»µã¡£¡£¡£¡£¡£ÊäÈëÍíÄêʳÎïÒªº¦´Ê£¬£¬£¬£¬£¬»á·¢Ã÷ÏÖÔÚµÄÍíÄêʳÎï¶à¼¯ÖÐÓÚ±£½¡Æ·¡¢ÍíÄêÄÌ·Û¡¢ÎÞÌÇʳÎïÈý´óÁìÓò¡£¡£¡£¡£¡£±ðµÄ£¬£¬£¬£¬£¬Ò»Ð©ÒÔÈ˲Ρ¢³æ²Ý¡¢ÁéÖ¥æß×ÓµÈΪÔÖÊÁϵIJ¹Æ·¼°²¹¼Á²úÆ·½üÄêÀ´Êг¡ÉùÁ¿Öð²½Ìá¸ß¡£¡£¡£¡£¡£
ÍíÄêÒûÆ·µÄ²úÆ·¼òµ¥Ë®Æ½ÏÔן߹ýʳÎïÁìÓò¡£¡£¡£¡£¡£¸ÃÁìÓòµÄ²úÆ·¶àΪ¸´ºÏ¹ûÖ¡¢ÒºÌ¬²¹¼Á¡¢ÒºÌ¬Ä̺ÍҺֲ̬ÎïÂѰ×Òû¡£¡£¡£¡£¡£µ«¹ûÖºÍÖ²ÎïÂѰ×ÒûÆ·µÄ²úÆ·Á¢Òì¶ÈÏÔȻȱ·¦ÏÖÔÚÊÐÃæÆäËûÆ·Àà¡£¡£¡£¡£¡£
ÒÔ¹ûÖΪÀý£¬£¬£¬£¬£¬ÏÖÔÚÊÐÃæÉÏÖ÷Á÷¿µ½¡²úƷΪNFC£¨·ÇŨËõ»¹ÔÖ£©²úÆ·¡£¡£¡£¡£¡£¶øÌÔ±¦Êý¾ÝÏÔʾ£¬£¬£¬£¬£¬¸ÃÆ·ÀàÏúÁ¿¸ßµÄ²úÆ·»®·ÖÊÇÎÞÌǹûÖºÍŨËõ»¹ÔÖ¡£¡£¡£¡£¡£ÏÔÈ»ÎÞÂÛÊDzúÆ·µÄ¿Æ¼¼º¬Á¿ÕÕ¾ÉÁ¢Òìˮƽ£¬£¬£¬£¬£¬¾ù²»¸ß¡£¡£¡£¡£¡£

ÐÅϢȪԴ£º¿µ½¡½çÕûÀí
ÖйúʳÎ﹤ҵÆÊÎöʦÖ쵤ÅîÒÔΪ£¬£¬£¬£¬£¬ÀÏÈ˾¼ÃÊÇÒ»¸öÖ÷ÒªµÄ¾¼ÃÆ«Ïò£¬£¬£¬£¬£¬µ«ÐèÒªÆóÒµÓкãÐÄ¡¢ÄÍÐĺÍʵÁ¦À´¾ÙÐÐÏà¹Ø½á¹¹¡£¡£¡£¡£¡£ÈôÊÇʳÎïÒûÁÏÆóÒµÏëÔÚÒø·¢¾¼Ã¹¤Òµ·¢Á¦£¬£¬£¬£¬£¬ÐèÒª¼æ¾ßÁÆÐ§¡¢¿Ú±®ºÍ¿Í»§Õ³ÐÔ¡£¡£¡£¡£¡£“¿ÆÆÕºÍ½ÌÓý±¾Ç®ºÜÊǸߡ£¡£¡£¡£¡£”Ö쵤Åî×ܽáµÀ¡£¡£¡£¡£¡£
ÕâÈý¸öÆ«Ïò½«ÒýÁìÒø·¢¾¼ÃÐÂÇ÷ÊÆ
ËäÈ»Òø·¢¾¼Ã¹¤Òµ¹æÄ£ÖØ´ó¡¢Êг¡ÁÉÀ«£¬£¬£¬£¬£¬µ«ÕûÌåÉÏÐÐÒµÁ¢ÒìÁ¦ÈÔÓдýÌá¸ß¡£¡£¡£¡£¡£½è¼øÅ¹ú¼Ò¼°ÐÐÒµÖеÄÁ¢ÒìÂÄÀú£¬£¬£¬£¬£¬ÓÐÍûÎªÒø·¢¾¼Ã¹¤Òµ´øÀ´Äª´óÆô·¢¡£¡£¡£¡£¡£
¿µ½¡½ç×ܽáÁ˹ú¼ÊÖî¶àÒø·¢¾¼Ã¹¤Òµ°¸Àý£¬£¬£¬£¬£¬·¢Ã÷ÀֳɵݸÀý´ó¶àÓÐÈçÏÂÌØÕ÷£º
1. ÊÊÀÏ»¯-ÕâÊÇÒ»ÖÖȫеÄÉè¼ÆÀíÄî¡£¡£¡£¡£¡£Ö÷ÒªÖ¸ÔÚסլ»òêaê_¡¢Ò½Ôº¡¢Ñ§Ð£µÈ¹«¹²ÐÞ½¨Öгä·Ö˼Á¿µ½ÍíÄêÈËÉíÌåÐÔÄܼ°Ðж¯Ìصã×ö³öµÄÏìÓ¦Éè¼Æ£¬£¬£¬£¬£¬ÒÔÖª×ãÒѾ»ò¼´½«½øÈëÍíÄêÉúÑÄÈËȺµÄÉúÑļ°³öÐÐÐèÇ󡣡£¡£¡£¡£ÔÚÕâÒ»ÁìÓòÖУ¬£¬£¬£¬£¬ºÉÀ¼µÄÉúÃü¹«Ô¢ÊÇÒ»³¬µä·¶°¸Àý£¬£¬£¬£¬£¬¸ÃÄ£Ê½ÔøÒ»¶È±»ÓþΪ“ÌìÏÂÉÏ×îºÃµÄÑøÀÏÏîÄ¿”¡£¡£¡£¡£¡£ÉúÃü¹«Ô¢Ç㸲Á˹ŰåÑøÀÏģʽ£¬£¬£¬£¬£¬½«ÑøÀÏÖÐÐÄÄð³ÉÉç½»ÖÐÐÄ£¬£¬£¬£¬£¬¶ÔÈ«Éç»á¿ª·Å¡£¡£¡£¡£¡£Àî¼ÑÒÔΪ£¬£¬£¬£¬£¬Æä¸ü“ÏñÊÇShopping MallµÄÀÏÁäÉý¼¶°æ”¡£¡£¡£¡£¡£ÔÚ¸ÃÏîÄ¿³¡¾°ÖУ¬£¬£¬£¬£¬¼ÒÍ¥Ö÷¸¾¿ÉÒÔµ½ÉúÃü¹«Ô¢³¬ÊйºÎï¡¢°×Áì¿ÉÒÔµ½´ËÎç²Í¡¢º¢×ÓÃÇ¿ÉÒÔÀ´ÉÏÍøºÍÎ¹Ñø¶¯Î£¬£¬£¬£¬ÉõÖÁÿÖÜÄ©»¹»áÉÏÏßÌøÔéÊг¡¡£¡£¡£¡£¡£Í¬Ê±£¬£¬£¬£¬£¬ÕâÀïÒÔ¼¤»îÀÏÈË×ÔÀíÄÜÁ¦Îª½¹µã£¬£¬£¬£¬£¬ÒÔ·À²¡ÎªÒªµã£¬£¬£¬£¬£¬²¢Å䱸רҵµÄÕչ˻¤Ê¿Ö°Ô±¡£¡£¡£¡£¡£ÕâÖÖ³ä·ÖÖª×㾫Éñ¼°¿µ½¡ÐèÇóµÄÑøÀϹ«Ô¢Ä£Ê½£¬£¬£¬£¬£¬°ïÀÏÁ仯ÎÊÌâÑÏËàµÄºÉÀ¼ÊµÏÖÁË´Ó¸£Àû¹ú¼Òµ½¼ÓÈëÐÍÉç»áµÄÖØ´óת±ä¡£¡£¡£¡£¡£
2. ÐÅÏ¢»¯-ͬÑùÊÇÀÏÁ仯ÎÊÌâÑÏËàµÄÈÕ±¾ÔÚ2018ÄêʵÑéµÄË¢ÐÂÖÐÌá³öÁËÐÅÏ¢»¯¿´·¨£¬£¬£¬£¬£¬´ÙʹÈÕ±¾¿Æ¼¼ÆóÒµÎªÒø·¢¾¼Ã¹¤Òµ¼Ó´óͶÈë¡£¡£¡£¡£¡£ÔÚÈÕ±¾ÑøÀÏÔº£¬£¬£¬£¬£¬ÕÕ»¤»úеÈ˲úÆ·Ï൱ÆÕ¼°¡£¡£¡£¡£¡£ÓÐÐÂÎÅÖ¸£¬£¬£¬£¬£¬Æ¾Ö¤ÈÕ±¾µÄ»úеÈËÕ½ÂÔ£¬£¬£¬£¬£¬Õþ¸®Ï£Íûµ½2020Ä꣬£¬£¬£¬£¬ÓÐÎå·ÖÖ®ËĵϤ¹¤½ÓÊÜ»úеÈËÌṩµÄÖ§³Ö¡£¡£¡£¡£¡£ÏÖÔÚ£¬£¬£¬£¬£¬ÈÕ±¾ÑøÀÏÔºÒѾÈëפÁËÅãͬ»úеÈË“Ë÷ÄáAIBO»úе¹·”¡¢¿µ¸´»úеװ±¸“Tree”¡¢µç»°»úеÈË“RoBoHoN”µÈ²úÆ·¡£¡£¡£¡£¡£ÈÕ±¾ÏȽø¹¤Òµ¿ÆÑ§ÊÖÒÕÑо¿ËùµÄ»úеÈËÁ¢ÒìÑо¿Ö÷ÈÎHirohisa HirukawaÔøÔÚÈÕ±¾¹ú¼ÊÐÂÎÅÖÐÐĵÄչʾÔ˶¯ÖÐÌåÏÖ£¬£¬£¬£¬£¬¸Ã¹«Ë¾½ÓÏÂÀ´µÄÑо¿Öص㻹°üÀ¨¿ÉÒÂ×ÅÊ½ÒÆ¶¯×°±¸ºÍÊÖÒÕ¡£¡£¡£¡£¡£±ðµÄ£¬£¬£¬£¬£¬ÈÕ±¾»¹½«ÐÅÏ¢»¯ÄÜÁ¦ÓÃÓÚ¾«×¼Ò½ÁÆÁìÓò£¬£¬£¬£¬£¬Ìá³ö¾«×¼Ò½ÁƺÍѯ֤ҽÁÆÁìÓò¡£¡£¡£¡£¡£ºÃ±Èͨ¹ý´óÊý¾ÝÆÊÎöÅÌË㣬£¬£¬£¬£¬ÅжÏÕë¶Ô75ËêÒÔÉÏÈËÊ¿ÄÄЩҩÎïÓÐÓ㬣¬£¬£¬£¬ÄÄЩҩÎïÊÇÌ«¹ýÒ½ÁÆ»òÆÌÕÅÕïÁÆ¡£¡£¡£¡£¡£
3. ģʽˢÐÂ-Òø·¢¾¼Ã¹¤Òµ¿ÉÒÔÓжàÖØÄ£Ê½Ë¢Ð¡£¡£¡£¡£¡£ºÃ±ÈÓÉÃÀ¹úÈ˰£µÂ¼Ó·¿¨¶÷Ìᳫ£¬£¬£¬£¬£¬Ìá³öÓÚ1980ÄêµÄʱ¼äÒøÐÐÀíÄ£¬£¬£¬£¬ÕýÔÚ±»¶à¹úЧ·Â¡£¡£¡£¡£¡£Ëùνʱ¼äÒøÐУ¬£¬£¬£¬£¬ÊÇÖ¸×ÔÔ¸Õß½«¼ÓÈë¹«Òæ·þÎñµÄʱ¼ä´æ½øÊ±¼äÒøÐУ¬£¬£¬£¬£¬µ±×Ô¼ºÔâî¾ÄÑÌâʱ¾Í¿ÉÒÔ´ÓÖÐÖ§È¡“±»·þÎñʱ¼ä”¡£¡£¡£¡£¡£ÎÒ¹ú×ÅÃûÑøÀÏ»ú¹¹ÂÌ¿µÒ½ÑøÔÚ2017Äêµ×ÍÆ³öÁËÀàËÆÏîÄ¿¡£¡£¡£¡£¡£ÔÚº¼Öݱõ½ÂÌ¿µÑô¹â¼ÒÔ°£¬£¬£¬£¬£¬ÄêÇáÈËÖ»ÐèҪÿ¸öÔ½»¸¶½ÏµÍ×ʽ𣬣¬£¬£¬£¬¾ÍÄÜÈëסԼĪ30ƽ·½Ã×µÄÀàËÆÂùݱê¼äµÄÑøÀÏÔº·¿¼ä¡£¡£¡£¡£¡£Ìõ¼þÊÇÿ¸öÔ¶¼Òª¼ÓÈëÑøÀÏÔºµÄ×Üʱ¼ä²»ÉÙÓÚ20СʱµÄÖúÀÏ×ÔÔ¸·þÎñ¡£¡£¡£¡£¡£Í¨¹ýÕâÖÖÅãͬʽ·þÎñ£¬£¬£¬£¬£¬¸øÍíÄêÈË´øÀ´ÐÄÁé¹éÊô¸ÐµÄͬʱ£¬£¬£¬£¬£¬»¹ÄÜ×ÊÖúÄêÇáÈ˽â¾ö²¿·Ö·¿×âѹÁ¦¡£¡£¡£¡£¡£
ËäÈ»£¬£¬£¬£¬£¬ÖйúÒø·¢¾¼Ã¹¤Òµ×ÔÓÐÆäÌØÊâÐÔ¡£¡£¡£¡£¡£ÏÖÔÚÎÒ¹úµÄÀÏÁ仯·ºÆð³ö³¬´ó¹æÄ£¡¢³¬¿ìËÙÂÊ¡¢³¬¸ßˮƽºÍ³¬Îȹ̽ṹµÄËÄ´óÌØÕ÷¡£¡£¡£¡£¡£Å̹ÅÖÇ¿âÀÏÁäÉç»áÑо¿ÖÐÐÄÖ÷ÈÎÁº´ºÏþÔø×«ÎÄÌåÏÖ£¬£¬£¬£¬£¬ÖйúÀÏÁäÉç»áÓÐÐí¶àÌØÉ«£¬£¬£¬£¬£¬¿ÉÒÔ½è¼øÅ¹ú¼ÒÂÄÀú½Ìѵ£¬£¬£¬£¬£¬µ«¿É½è¼øµÄδ¼¸¡£¡£¡£¡£¡£Îª´Ë£¬£¬£¬£¬£¬ÖйúÐèҪȫ·½Î»µÄÁ¢ÒìÐж¯¡£¡£¡£¡£¡£
ÊÂʵÉÏ£¬£¬£¬£¬£¬ÖÐÍâÇéÐβî±ðµ¼ÖÂÒø·¢¾¼ÃÉú³¤×´Ì¬Óвî±ð¡£¡£¡£¡£¡£½ð½¨ºìÌåÏÖ£¬£¬£¬£¬£¬ÎÒ¹úµÄÌØÊâÐÔÔÚÓÚÉú³Ý»ùÊý´ó¡¢ÍíÄêÈËȺÌåÁ¿ÖØ´óÇÒÔöÌíËÙÂʿ죬£¬£¬£¬£¬Òò´Ë¸üÐèÒª¸ßЧ±ã½ÝµÄ¿Æ¼¼¼°·þÎñϵͳ¡£¡£¡£¡£¡£
×ݹÛÏÖÔÚÎÒ¹úÒø·¢¾¼Ã¹¤ÒµÐÂÇ÷ÊÆ£¬£¬£¬£¬£¬¿ÉÒÔÔ¤¼ûµÄÊÇ£¬£¬£¬£¬£¬½ÓÏÂÀ´¸ÃÁìÓòÓÐÍûÔÚÒÔÏÂÈý¸öÆ«ÏòÉÏÂÊÏÈÈ¡µÃ½×¶ÎÐÔЧ¹û£º
1. Ïò·þÎñµ¼ÏòÐÔת±ä-¿É¼°ÐÔÊÇÒø·¢¾¼ÃÃæÁÙµÄÒ»´óÎÊÌâ¡£¡£¡£¡£¡£ÎÞÂÛÊÇÑøÀÏÕÕ¾ÉÖÇÄÜÓ²¼þºÍ»¥ÁªÍøÁìÓò£¬£¬£¬£¬£¬¹Å°åµÄÐÎ̬ת±ä²¢²»¿ÉÕæµÄ±¬·¢ÐÐÒµ¼ÛÖµ¡£¡£¡£¡£¡£ÔÚÑøÀϹ¤Òµ½þÒùÓâ10Ä꣬£¬£¬£¬£¬½ð½¨ºì×î´óµÄ¸ÐÊÜÊÇ£¬£¬£¬£¬£¬“ÊÖÒÕÐèÒªÓ÷þÎñȥѬȾ£¬£¬£¬£¬£¬ÍíÄêÈËÐèÒªÓ÷þÎñȥѬȾ£¬£¬£¬£¬£¬Ö»ÓкõķþÎñ£¬£¬£¬£¬£¬·þÎñϸ½ÚÈÃÍíÄêÈËÖª×ãÁË£¬£¬£¬£¬£¬²ÅÓÐÓᣡ£¡£¡£¡£”
2. ÒÔ¿ÆÊÖÒÕÁ¦ÍäµÀ³¬³µ-±ÈÕÕÖÐÍâÒø·¢¾¼Ã¹¤Òµ»á·¢Ã÷£¬£¬£¬£¬£¬¹ú¼ÊÉϵľµä°¸Àý´ó¶¼ÔÚÇ¿µ÷ģʽºÍÉÌÒµÁ¢Òì¡£¡£¡£¡£¡£³ýÈÕ±¾Í⣬£¬£¬£¬£¬¸÷È˵ÐÊÖÒÕÄÜÁ¦µÄÉøÍ¸Ç¿µ÷δ¼¸¡£¡£¡£¡£¡£µ«ÕâǡǡÊÇÖйúÒø·¢¾¼Ã¹¤ÒµÍäµÀ³¬³µµÄ»ú»á¡£¡£¡£¡£¡£ÔÚÕâÒ»ÁìÓò£¬£¬£¬£¬£¬²»µ«°üÀ¨»úеÈ˼°ÖÇÄÜÓ²¼þ²úÆ·£¬£¬£¬£¬£¬¸üÓ¦µ±º¸ÇÒÔ´óÊý¾ÝÇý¶¯µÄ½µ±¾ÔöЧÄÜÁ¦¡£¡£¡£¡£¡£ºÃ±È¿µ½¡ÏÕ¡¢ÐÂÒ©Ñз¢¡¢Âý²¡¹ÜÀíµÈÁìÓò¡£¡£¡£¡£¡£
3. »¥ÁªÍø»¯µÄ¹¤ÒµÐ»ú»á-Åãͬ×ÅÒÆ¶¯»¥ÁªÍøµÄÆÕ¼°ºÍÖÐÄêÍøÃñÄêËêÔöÌí£¬£¬£¬£¬£¬¿ÉÒÔÔ¤¼ûµÄÊÇÒø·¢¾¼Ã»¥ÁªÍøÁìÓò½«Óг¤Î²ÔöÌí¡£¡£¡£¡£¡£Õⲿ·ÖÍíÄêÈËͨ³£ÓÐÒ»¶¨¾¼ÃʵÁ¦£¬£¬£¬£¬£¬ÉÐδ±»»¥ÁªÍøÏ´µÓ£¬£¬£¬£¬£¬Òò´Ë¹¤ÒµµÄºó·¢ÓÅÊÆÏÔ×Å¡£¡£¡£¡£¡£µ«ÏÖÔÚÕæÕýÊʺÏÍíÄêÓû§µÄÓÅÖʲúÆ·ÏÔ×Åϡȱ£¬£¬£¬£¬£¬Òò´ËÕâÒ»À¶º£Êг¡ÈÔÓнϴó»ú»á¡£¡£¡£¡£¡£
ÏÖ´úÉç»á¸»ºñµÄÎïÖÊ×ÊÔ´¡¢ÍêÉÆµÄÊÖÒÕ´¢±¸¼°´«³ÐÄÜÁ¦ËƺõÁîÀÏÈËһ˲¼ä±äµÃ“ÎÞÓÔ¡£¡£¡£¡£¡£µ«¹ØÓÚ³¤ÊÙʱ´úµÄÿһСÎÒ˽¼ÒÀ´Ëµ£¬£¬£¬£¬£¬Ò»¸ö³¬µÈʱ»úÕýÔÚ³¯ÎÒÃÇÏ®À´——±äÀÏÖ»ÊÇÎïÖÖÑܱäµÄÐÄÀí¼ÍÂÉ£¬£¬£¬£¬£¬Ã¿Ò»Ð¡ÎÒ˽¼Ò¶¼¿ÉÒÔͨ¹ý¸üºÃµÄÐÄ̬¡¢¸ü¶àÑù»¯µÄÉúÑĺ͸ü¸»ºñµÄÂÄÀúÈÃ×Ô¼º»îµÃ¾«²Ê¡£¡£¡£¡£¡£
Òò´Ë£¬£¬£¬£¬£¬Òø·¢¾¼ÃÍòÒÚ¹æÄ£½ö½öÊǸö×îÏÈ¡£¡£¡£¡£¡£Êý¾ÝÏÔʾ£¬£¬£¬£¬£¬µ½2050Ä꣬£¬£¬£¬£¬ÎÒ¹ú60ËêÒÔÉÏÀÏÁäÉú³Ý½«¿¿½ü5ÒÚ£¬£¬£¬£¬£¬½ìÊ±Òø·¢¾¼ÃÊг¡Ç±ÔÚ¹æÄ£»£»£»£»£»£»£»£»ò´ï°ÙÍòÒÚÔª£¬£¬£¬£¬£¬Òø·¢¾¼ÃÕâһƯÁÁбÑôÖеÄÏòÑô¹¤ÒµÇ°Â·¿ÉÆÚ£¬£¬£¬£¬£¬ÏÖÔÚÍÑÊÖÍêÈ«²»Íí¡£¡£¡£¡£¡£
×¢£º±¾ÎÄ×ªÔØ×Ô¿µ½¡½ç¡£¡£¡£¡£¡£